(0362) 25090
distankan@bulelengkab.go.id
Dinas Pertanian, Ketahanan Pangan Dan Perikanan
distankan
Beranda
Profil
Struktur Organisasi
Struktur Organisasi
KODE ETIK PEGAWAI
Motto Pelayanan
Tugas dan Fungsi Dinas
Visi dan Misi Dinas
VISI DAN MISI
RENSTRA PERTANIAN 2023 - 2026
Rencana Strategis 2025-2029
SAMBUTAN KEPALA DINAS PERTANIAN, KETAHANAN PANGAN DAN PERIKANAN KABUPATEN BULELENG
BIODATA KEPALA DINAS PERTANIAN, KETAHANAN PANGAN DAN PERIKANAN
Data Pegawai
Maklumat Pelayanan
Layanan
Informasi
Berita
Artikel
Pengumuman
Bank Data
Infografis
Agenda
JDIH
PPID
Regulasi
Galeri
Foto
Video
Pengaduan
LAPOR
Kritik Saran
Kontak
Beranda
/
Profil
/
Struktur Organisasi
Struktur Organisasi
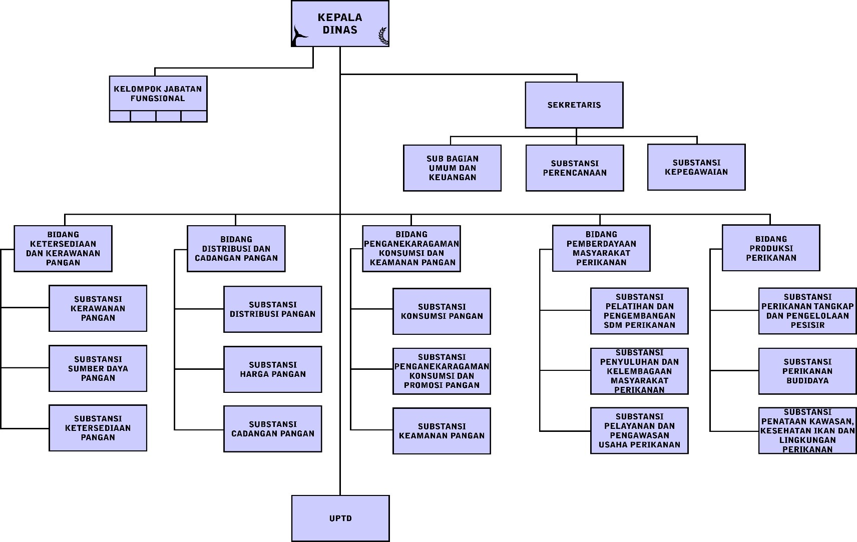
STRUKTUR ORGANISASI DINAS KETAHANAN PANGAN DAN PERIKANAN
share
Berita Terpopuler
23 April 2026
4110 kali
Sosialisasi Permentan No. 2 Tahun 2026 dan Mekanisme Pengusulan Kegiatan melalui Aplikasi e-Banper
08 Januari 2026
1584 kali
PEMBINAAN PERSIAPAN PENYALURAN BANTUAN KEPADA PELAKU USAHA PERIKANAN BULELENG
15 Januari 2026
1023 kali
RAPAT KOORDINASI PENGINPUTAN HIBAH, BANTUAN SOSIAL, DAN POKOK PIKIRAN TAHUN 2027
05 Februari 2026
932 kali
PENGAWASAN DAN PENGENDALIAN PANGAN BAGI PARA PEDAGANG BAHAN PANGAN DI PASAR ANYAR
02 Januari 2026
871 kali
JUMAT KRIDA DENGAN SEMANGAT AWAL TAHUN 2026
08 Januari 2026
740 kali
RAPAT KOORDINADI SATUAN TUGAS MAKAN BERGIZI GRATIS DI DINAS KESEHATAN KABUPATEN BULELENG
12 Januari 2026
647 kali
PEMBINAAN TEKNIS BUDIDAYA IKAN DAN KELEMBAGAAN KELOMPOK USAHA PERIKANAN
Hak Cipta © 2026 Pemerintah Kabupaten Buleleng